Instance Verification Kit (IVK)

mutex lock @ [4651+47+/linux-3.19-rc1/drivers/block/drbd/drbd_bitmap.c]
Instance Signature: bm_change

The Matching Pair Graph:


Function Name
Control Flow Graph (CFG)
Events Flow Graph (EFG)
Source Correspondence
drbd_bitmap_io [104285+14+/linux-3.19-rc1/drivers/block/drbd/drbd_main.c]
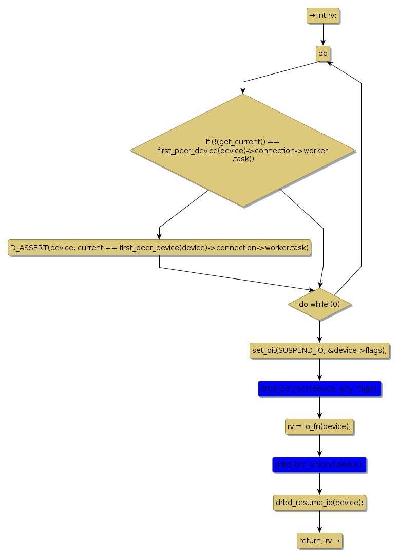
drbd_bitmap_io_from_worker [36601+26+/linux-3.19-rc1/drivers/block/drbd/drbd_state.c]
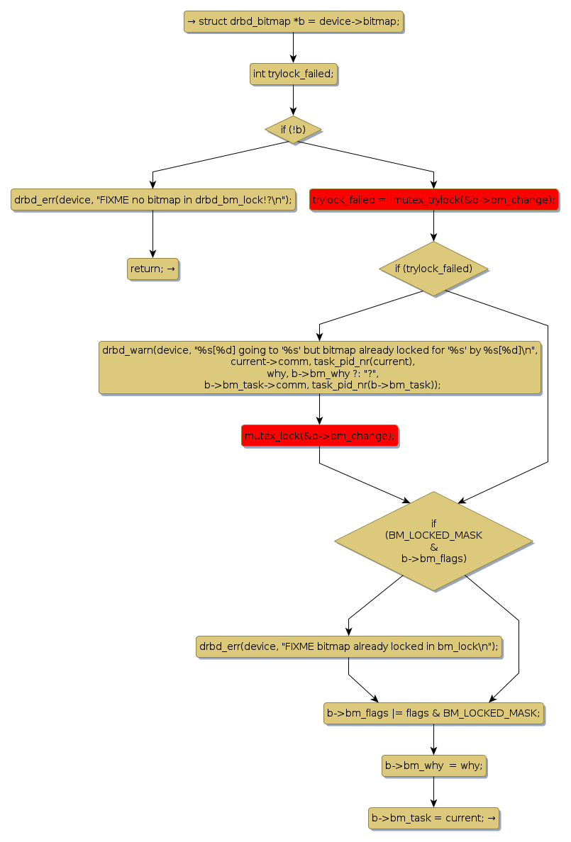
drbd_bm_lock [4429+12+/linux-3.19-rc1/drivers/block/drbd/drbd_bitmap.c]
drbd_bm_resize [19023+14+/linux-3.19-rc1/drivers/block/drbd/drbd_bitmap.c]
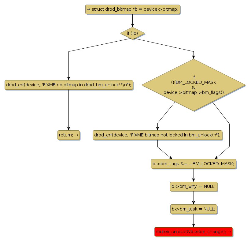
drbd_bm_unlock [5155+14+/linux-3.19-rc1/drivers/block/drbd/drbd_bitmap.c]
receive_bitmap [130548+14+/linux-3.19-rc1/drivers/block/drbd/drbd_receiver.c]
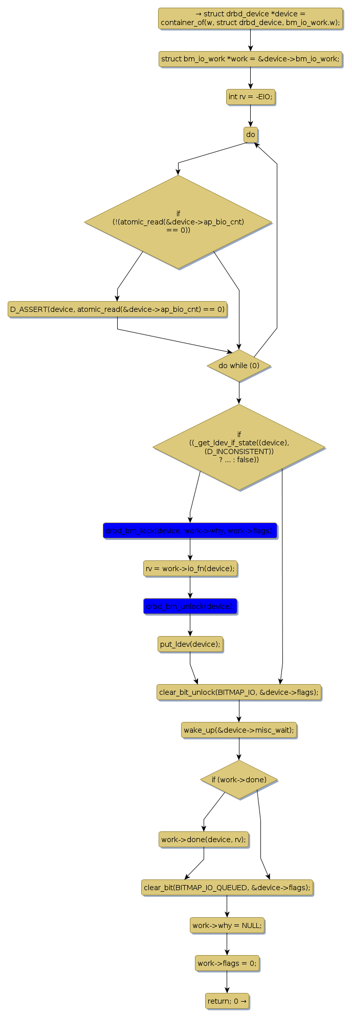
w_bitmap_io [101627+11+/linux-3.19-rc1/drivers/block/drbd/drbd_main.c]